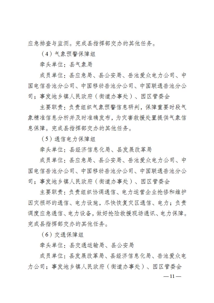
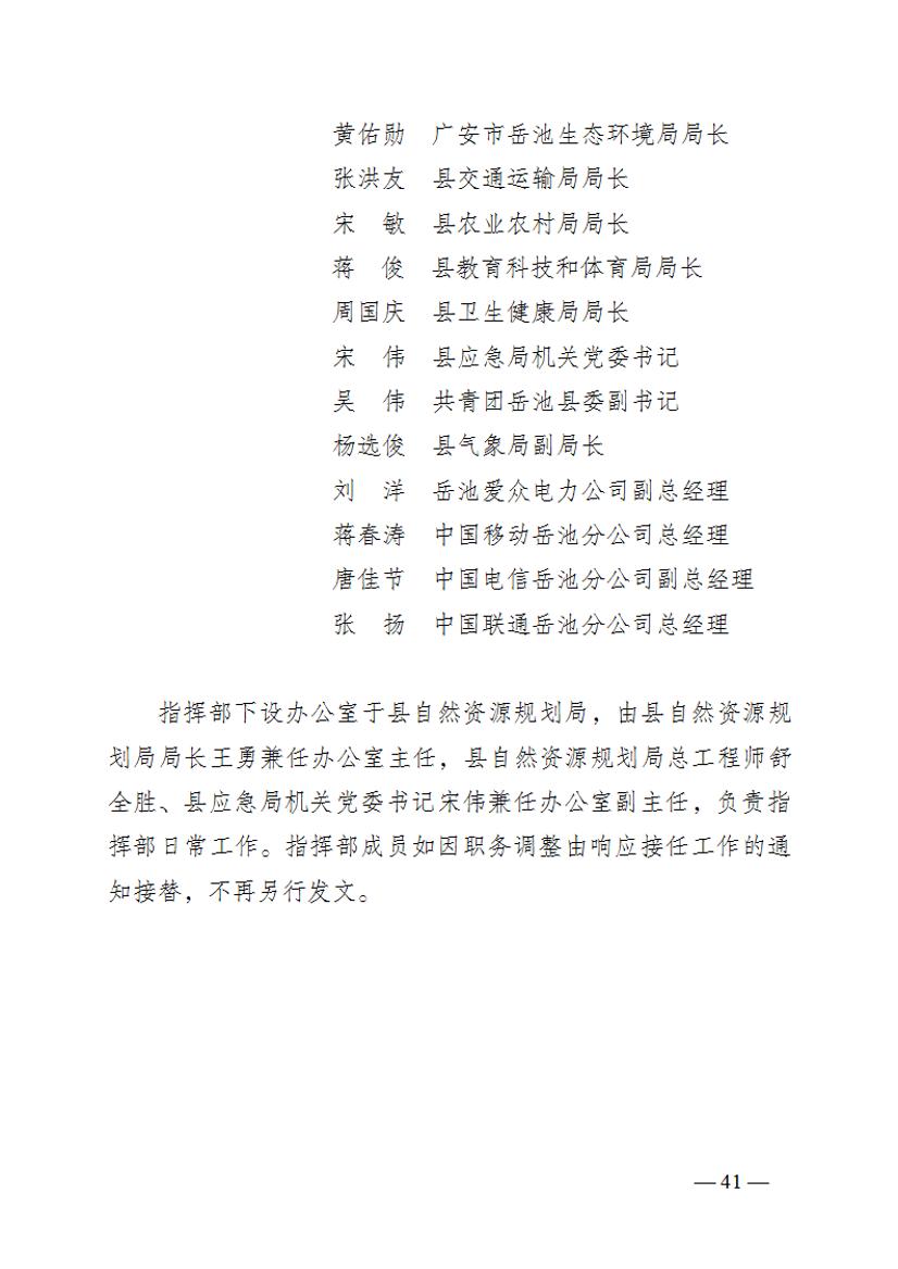
基层政务公开专栏
专题首页
基层政务公开标准目录
政策文件
政务动态
公开领域
岳池县地质灾害指挥部办公室关于印发《岳池县 2024 年度突发性地质灾害应急预案》《岳池县 2024 年度地质灾害防治方案》的通知
2024-10-11
来源:岳池县自然资源和规划局
浏览量:
【字体:
大
中
小
】
分享到:
【我要纠错】
相关文件: