一、免费“两癌”筛查对象
常驻我县35-64岁的适龄农村妇女、低保及特困妇女(近两年做过此项目的不能再参加)
二、免费“两癌”筛查内容
(一)宫颈癌筛查:
1.妇科检查:包括盆腔检查、阴道分泌物检查、盆底功能评估(手法);
2.宫颈脱落细胞学检查(TCT);
3.阴道镜检查:对宫颈脱落细胞学检查结果可疑者或异常者以及妇科肉眼检查异常者进行阴道镜检查;
4.组织病理学检查:对阴道镜检查结果可疑或异常者进行组织病理学检查。
(二)乳腺癌筛查:
1.乳腺临床检查和乳腺彩超检查:对接受检查的妇女进行乳腺的视诊、触诊和乳腺彩超检查;
2.乳腺钼靶检查:对乳腺彩超检查BI-RADS分级0级以及3级者,进行乳腺钼靶检查。
三、时间及地点
筛查时间:2025年1月2日起
周一至周五(节假日除外)
上午:8:00—12:00
下午:14:30—17:30
地点:岳池县妇幼保健院三楼妇女(孕产)保健中心
四、预约方式
1.电话预约
0826-5241395
2.网上预约
第一步:关注“岳池县妇幼保健院”微信公众号
使用微信扫描或识别下方二维码,或直接搜索“岳池县妇幼保健院”公众号并关注。

第二步:点击公众号底部菜单“诊疗服务”进入预约界面
第三步:选择“两癌筛查”
第四步:填写个人信息,选择预约时间,确认预约即可
三、现场预约
地点:岳池县妇幼保健院3楼妇女(孕产)保健中心
注:网上预约限号50名,现场预约限号20名。(每日)
公众号支持提前一周预约,如预约成功不能按时参加检查者请提前取消预约。如有任何疑问请在上班时间拨打电话 (0826-5241395) 咨询。
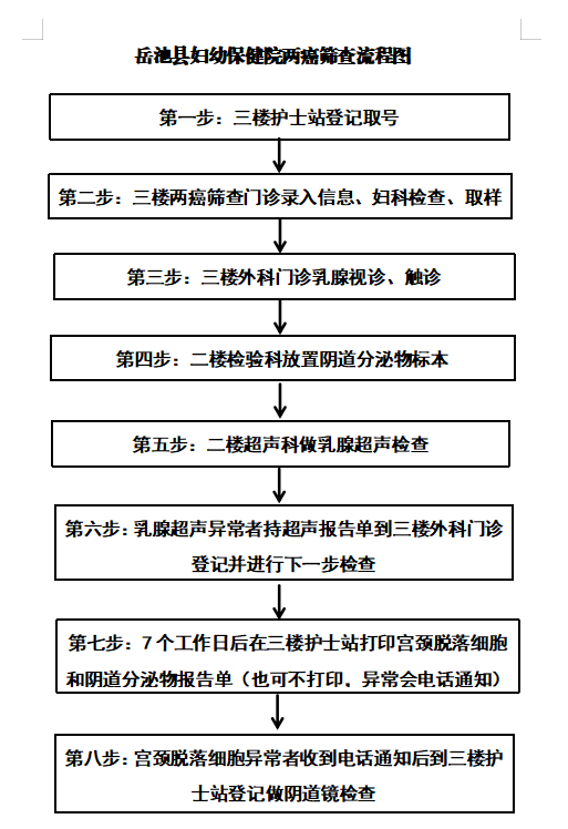
五、免费“两癌”筛查流程

六、注意事项
1.检查当天需携带本人身份证原件。
2.避开月经期(月经干净3天后)。
3.检查前三天禁止阴道用药、阴道灌洗和性生活。
4.有宫颈癌、乳腺癌病史,子宫切除、乳腺一侧或双侧切除术者不能参与免费筛查。
5.对不符合免费筛查对象的,可来我院在医生指导下自费接受筛查和诊断服务。
【我要纠错】

川公网安备 51162102000121号